******太阳成集团(tyc122cc·china)官网-SunCity Group
通知公告
当前位置: 首页 > 通知公告 >
点击数: 更新时间: 2020-01-29

各单位:

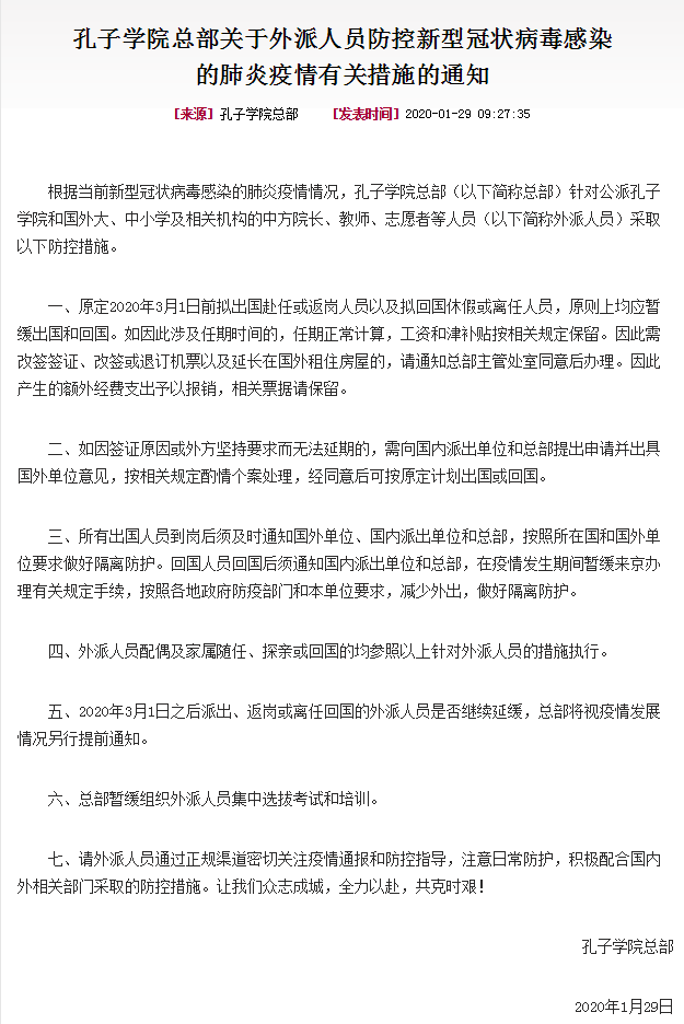
根据当前新型冠状病毒感染的肺炎疫情情况,孔子学院总部(以下简称总部)针对公派孔子学院和国外大、中小学及相关机构的中方院长、教师、志愿者等人员(以下简称外派人员)采取以下防控措施。详情如下,请通知本单位相关人员知晓:

附:孔子学院总部通知网址汉办官网-新闻  http://www.hanban.org/news/article/2020-01/29/content_799507.htm

                                      国际合作与交流处  

                                        2020129